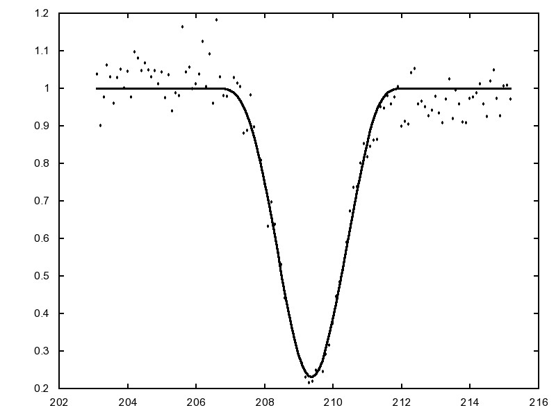
Mutual events of Galilean satellites in 2021.

Observation: E202105060326_1e2_1_XXX

See the graph of normalised flux (time in minutes from 0 h of event date, UTC)
Points - observation result. Line - adjusted model.